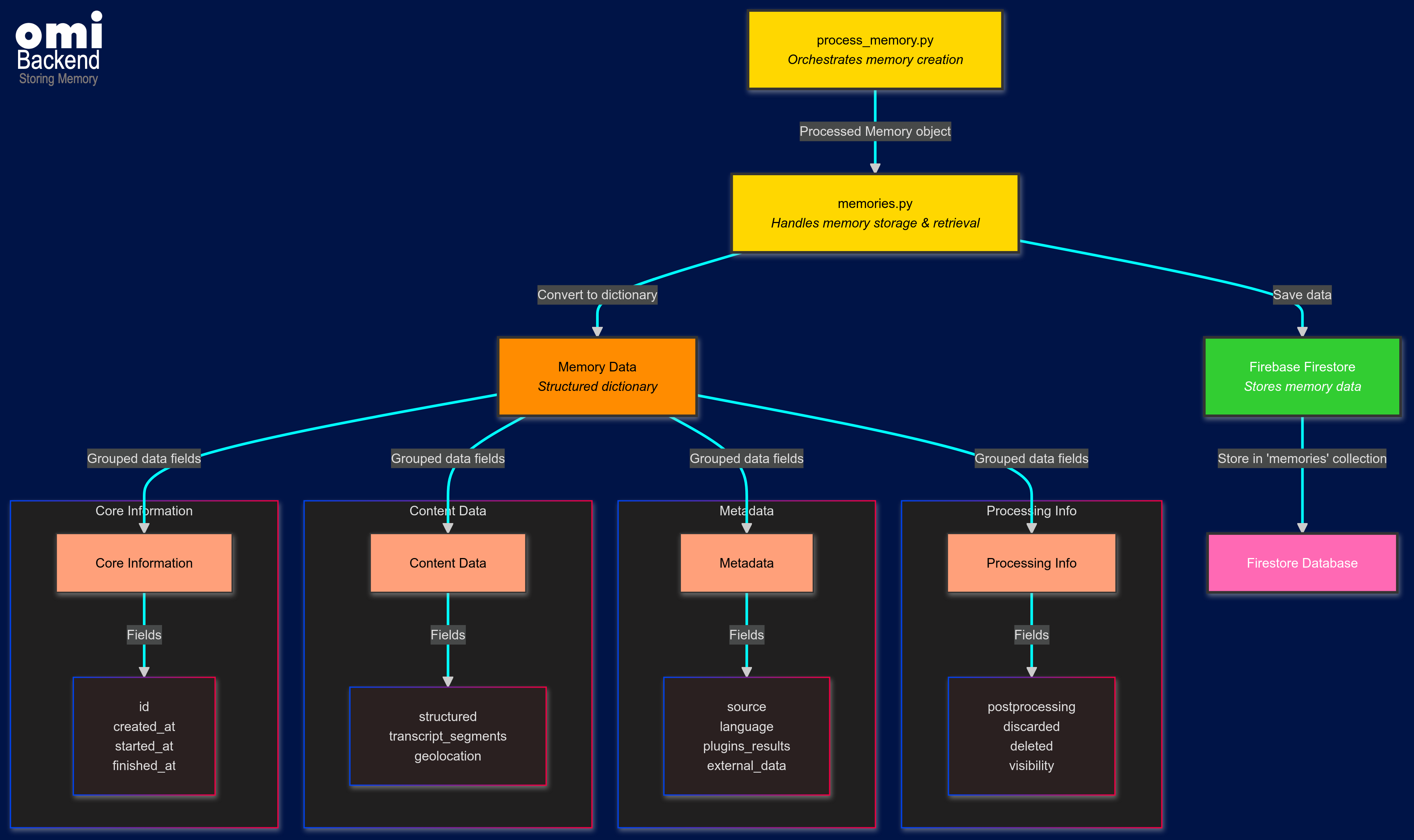
🔄 Overview of the Process
- Memory object is processed
- Object is converted to a dictionary
- Data is organized into specific fields
- 
Memory is saved to Firestore
 
🧠 Detailed Steps
1. 📥 Memory Object Received
- The process_memoryfunction inutils/memories/process_memory.pyprocesses a new or updated memory
- The complete Memory object is then sent to the upsert_memoryfunction indatabase/memories.py
2. 🔄 Convert to Dictionary
- The upsert_memoryfunction converts the Memory object into a Python dictionary
- This conversion is necessary because Firestore stores data in a JSON-like format
3. 📊 Data Fields
The dictionary contains the following key fields:| Field | Description | 
|---|---|
| id | Unique ID of the memory | 
| created_at | Timestamp of memory creation | 
| started_at | Timestamp when the associated event started | 
| finished_at | Timestamp when the associated event ended | 
| source | Source of the memory (e.g., “omi”, “openglass”, “workflow”) | 
| language | Language code of the conversation | 
| structured | Dictionary of structured information (see below) | 
| transcript_segments | List of transcript segments (see below) | 
| geolocation | Location data (if available) | 
| plugins_results | Results from any plugins run on the memory | 
| external_data | Additional data from external integrations | 
| postprocessing | Information about post-processing status | 
| discarded | Boolean indicating if the memory is low-quality | 
| deleted | Boolean indicating if the memory has been deleted | 
| visibility | Visibility setting of the memory | 
📋 Structured Information
Thestructured field contains:
- title: Topic of the memory
- overview: Summary of the memory
- emoji: Representing emoji
- category: Category (e.g., “personal”, “business”)
- action_items: List of derived action items
- events: List of extracted calendar events
🗣️ Transcript Segments
Each segment intranscript_segments includes:
- speaker: Speaker label (e.g., “SPEAKER_00”)
- start: Start time in seconds
- end: End time in seconds
- text: Transcribed text
- is_user: Boolean indicating if spoken by the user
- person_id: ID of a person from user’s profiles (if applicable)
🔄 Postprocessing Information
Thepostprocessing field contains:
- status: Current status (e.g., “not_started”, “in_progress”)
- model: Post-processing model used (e.g., “fal_whisperx”)
- fail_reason: (Optional) Reason for failure
4. 💾 Save to Firestore
- database/memories.pyuses the Firebase Firestore API to store the memory data dictionary
- Data is saved in the memoriescollection within the user’s document
📁 Firestore Structure
Users CollectionUser Document